搜索
您是第
20493696
位访问本网站的用户
首 页
关于乐盈iii
行业党建
通知公告
协会动态
法律法规
办事指南
光荣榜
律师名录
律所动态
诚信信息
律师文苑
经典案例
惩戒公示
您现在所处的位置:
首页
>>
通知公告
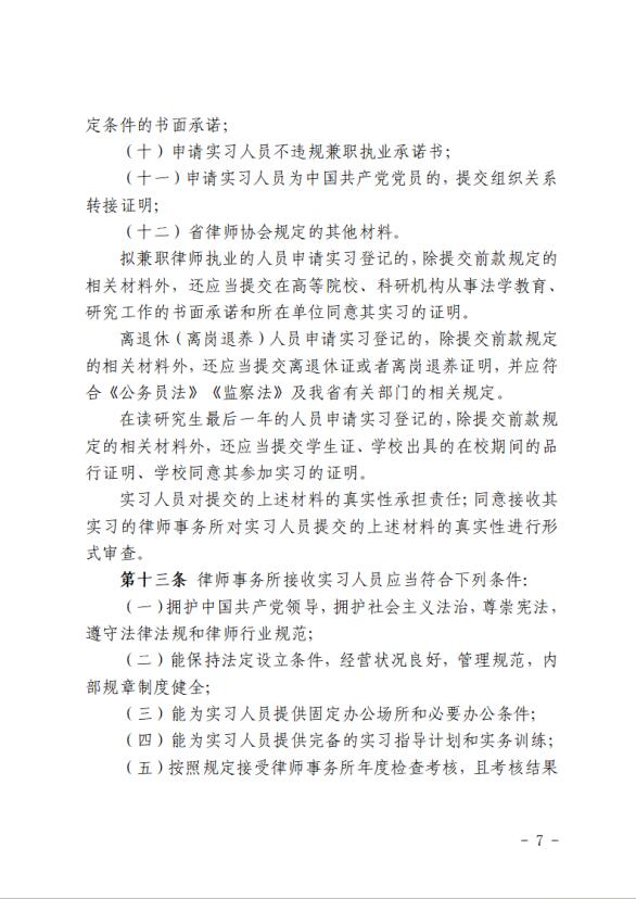
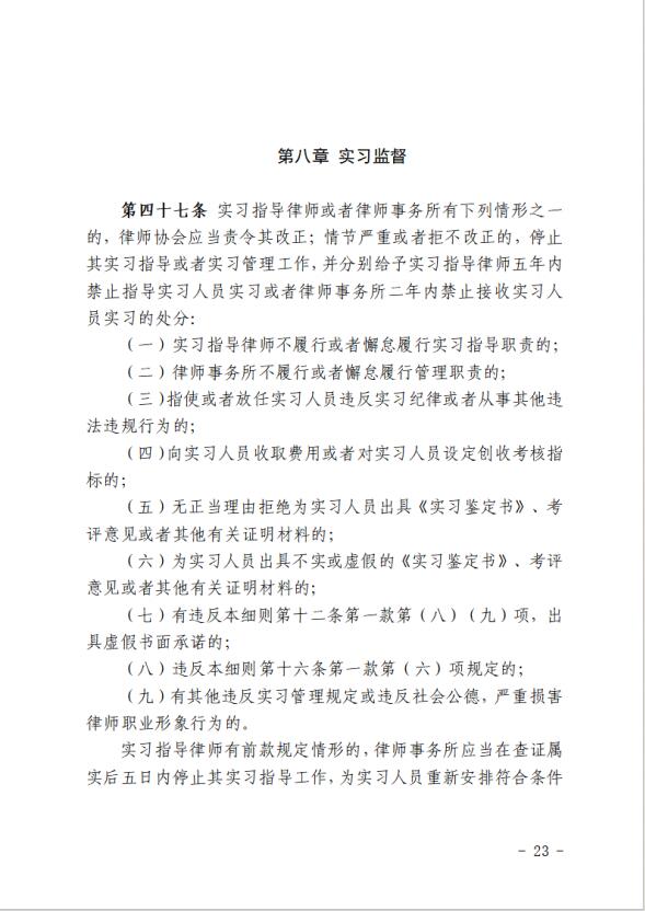
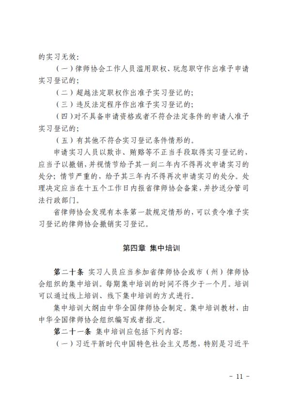
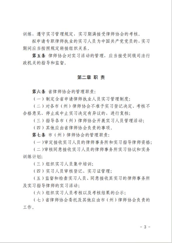
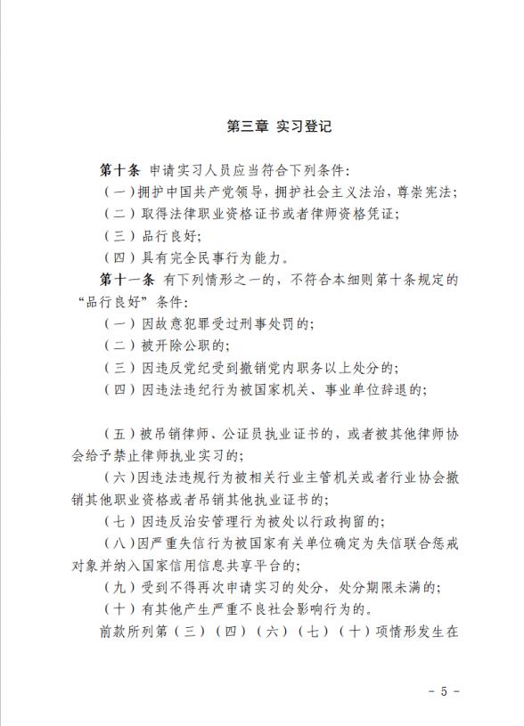
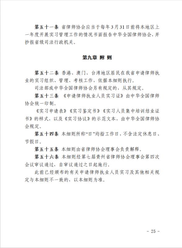
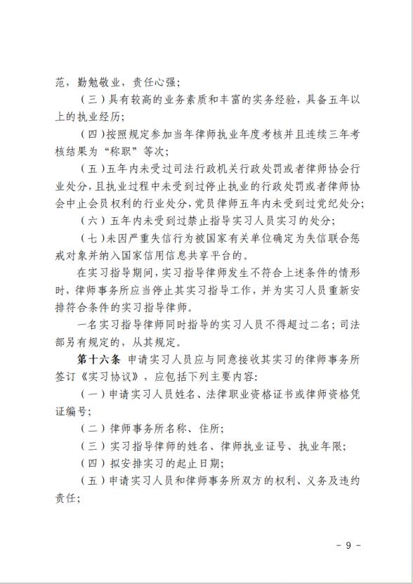
关于印发《贵州省申请律师执业人员实习管理细则》的通知
发布时间:2024-09-25 编辑: 点击:2929
行业协会网站
广东律师网
东方律师网
重庆市律网
北京律师网
中国律师网
广州律师网
珠海律师网
东莞律师网
中山律师网
厦门律师网
天津律师网
西部律师网
湖南律师网
浙江律师网
湖北律师网
山东律师网
山西律师网
福建律师网
安徽律师网
吉林律师网
甘肃律师网
香港律师网
江苏律师网
澳门律师网
专业法律网站
东方法眼网
中律网
法源法律网
劳动法苑网
华南国仲
人民大学律师学院
好博译翻译公司
法律图书馆
Asian Legal Business
中国知网
中国法院网
中国法律法规信息系统
中国裁判文书网
中国审判流程信息公开网
最高人民法院图书馆
人民法院知识产权审判网
中国保护知识产权网
司法机关网站
最高人民法院
最高人民检察院
遵义市市中级人民法院
贵州省高级人民法院
政府部门网站
中央人民政府
中华人民共和国司法部
中华人民共和国公安部
贵州司法行政网
新闻媒体网站
新华网
法制网
正义网
法治周末
中国普法网
民主与法制网